高低压旁路

产品展示 > 高低压旁路阀 > 高低压旁路

高低压旁路

汽轮机旁路系统专用控制阀有高压旁路阀和低压旁路阀

汽轮机旁路系统专用控制阀有高压旁路阀和低压旁路阀,其主要作用有:

(1)保护再热器:机组正常运行中,汽轮机高压缸排汽进入再热器,再热器可以得到充分冷却。但在启动过程中,汽轮机冲车前,或在机组甩负荷而高压缸无排汽时,再热器因无蒸汽流过或蒸汽流量不足,就有超温烧坏的危险。设置旁路系统,使蒸汽流过再热器,便达到冷却再热器的目的。

(2)改善启动条件,加快启动速度:单元机组普遍采用滑参数启动方式,为了适应汽轮机启动过程中在不同阶段(暖管、冲车、暖机、升速、带负荷)对蒸汽参数的要求,锅炉要不断地调整汽压、汽温和蒸汽流量。单纯调整锅炉燃烧或运行压力,很难达到上述要求。采用旁路系统就可改善启动条件,尤其在机组热态启动时,利用旁路系统能很快地提高新蒸汽和再热蒸汽的温度,缩短启动时间,延长汽轮机寿命。对于大容量机组,当发电机负荷减少、解列或只带厂用电负荷,以及汽轮机甩负荷时,旁路系统能在几秒钟内完全打开,使锅炉逐渐调整负荷,并保持在最低稳定燃烧负荷下运行,而不必停炉,在故障消除后可快速恢复发电,从而减少停机时间和锅炉的启停次数,大大缩短了单元机组的重新启动时间,有利于系统稳定。

(3)回收工质,消除噪声:机组在启停过程中,锅炉的蒸发量大于汽轮机的消耗量,在负荷突降和甩负荷时,有大量的蒸汽需要排出。多余的蒸汽若直接排向大气,不仅损失了工质,而且对环境产生很大的噪声污染。设置旁路系统,可以达到回收工质和消除噪声的目的。另外,在机组突降负荷或甩负荷时,利用旁路系统排放蒸汽,可减少锅炉安全门的动作。

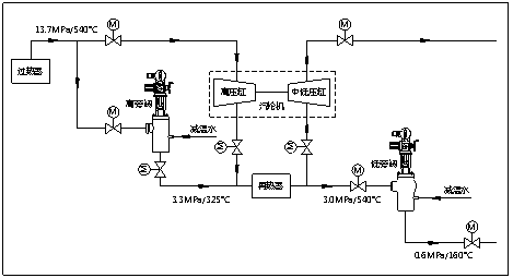
典型的高低压旁路系统:

姓名
电话号码
电子邮箱
公司名称
地址
留言*
 
验证码
提交
上一个: 空排止回阀
下一个: 高加三通阀